• (+94) 071-8035490
  • [email protected]
 
Sinhala Sinhala
si Sinhalaen Englishta Tamil
Meegahawela K.V.

මීගහවෙල කනිෂ්ඨ විද්‍යාලය

Tangalle Zone

  • Register
  • Login
Meegahawela K.V.

මීගහවෙල කනිෂ්ඨ විද්‍යාලය

Tangalle Zone

  • මුල් පිටුව
  • අපේ පාසල ගැන
    • ඉතිහාසය සහ සම්ප්‍රදායන්
      • ඉතිහාසය
      • නිර්මාතෘවරු
      • ආදි විදුහල්පතිවරු
    • අනන්‍යතාවය
      • පාසලේ පැතිකඩ
      • දැක්ම සහ මෙහෙවර
      • පාසල් ගීතය
      • ලාංඡනය හා ආදර්ශ පාඨය
      • පාසල් කොඩිය
      • පාසලේ නිල වර්ණ
      • පාසලේ නිල ඇඳුම
      • පාසලේ නිල නිවාස
    • නීති හා රෙගුලාසි
  • අධ්‍යයන
    • විෂය මාලාව
      • ප්‍රාථමික අංශය
      • ද්විතියික අංශය
    • පරිපාලනය
      • පරිපාලන ව්‍යුහය
      • පරිපාලන කමිටුව
    • අධ්‍යයන කාර්යමණ්ඩලය
      • විදුහල්පති
      • නියෝජ්‍ය විදුහල්පති
      • අධ්‍යයන කාර්යමණ්ඩලය
      • අනධ්‍යයන කාර්ය මණ්ඩලය
      • ශිෂ්‍ය නායක මණ්ඩලය
    • ශිෂ්‍ය කාර්යසාධනය
    • ඇතුලත් කරගැනීම්
  • පුවත් සහ විශේෂ අවස්ථා
  • ජයග්‍රහණ
  • සමාජ හා සංගම්
  • ගැලරිය
  • අප හා සම්බන්ධ වන්න

අධ්‍යයන

Toggle navigation

පරිපාලනය

  • පරිපාලන ව්‍යුහය
  • පරිපාලන කමිටුව
  1. Home
  2. අධ්‍යයන
  3. පරිපාලනය
  4. පරිපාලන ව්‍යුහය

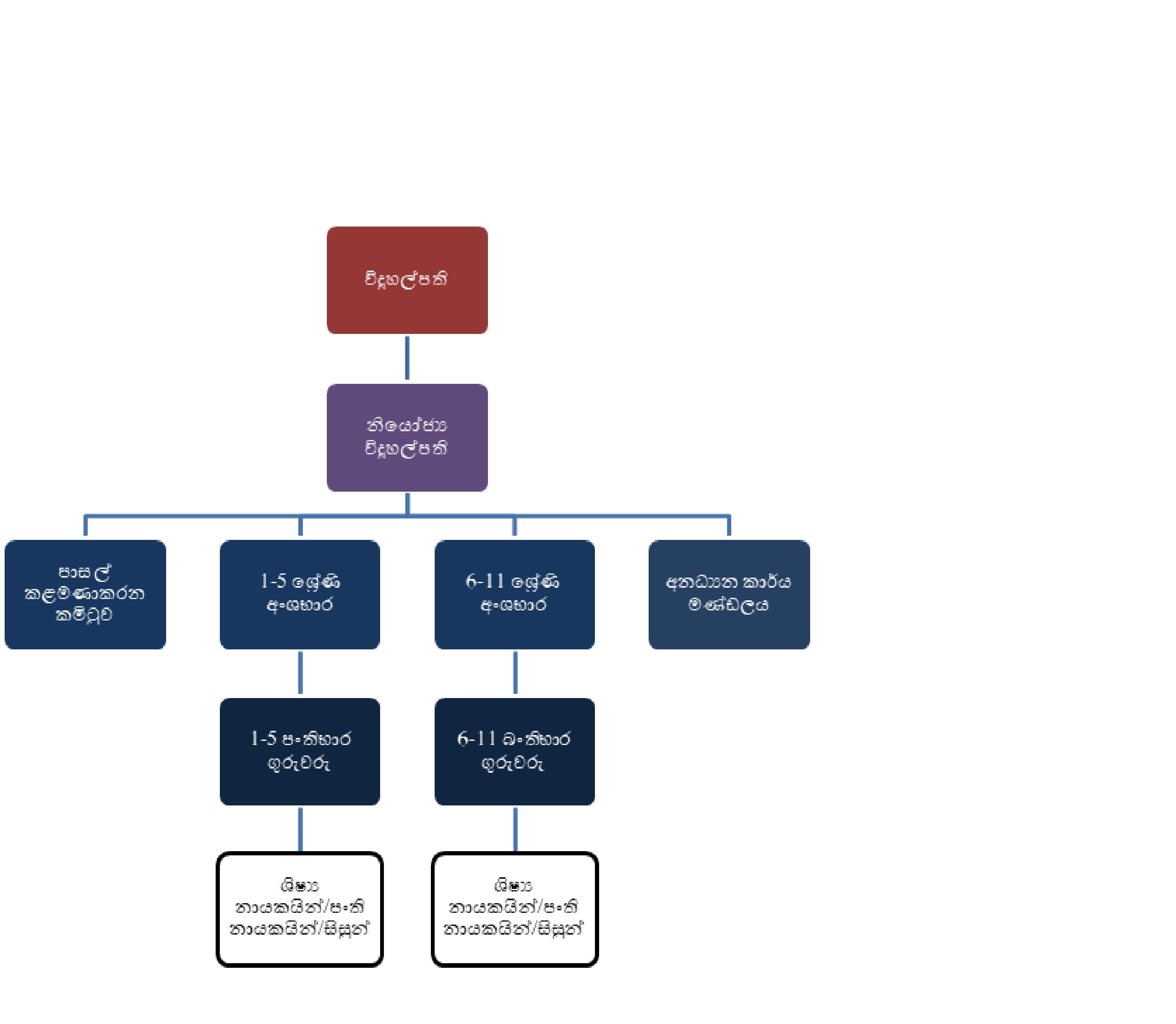
පරිපාලන ව්‍යුහය

Meegahawela K.V.

මීගහවෙල කනිෂ්ඨ විද්‍යාලය

Tangalle Zone

Usefull Links

  • අපේ පාසල ගැන
    • ඉතිහාසය
    • පාසලේ පැතිකඩ
    • නීති හා රෙගුලාසි
  • අධ්‍යයන
    • විදුහල්පති පණිවිඩ
    • ශිෂ්‍ය කාර්යසාධනය
    • ඇතුලත් කරගැනීම්
  • පුවත් සහ ජයග්‍රහණ
    • පුවත් සහ විශේෂ අවස්ථා
    • ජයග්‍රහණ
    • සමාජ හා සංගම්

Contact us

  • ලිපිනය H/Meegahawela Junior college,Meegahawela,Beliatta
  • දුරකථන(+94) 718035490
  • ෆැක්ස් Not Avalable

Supported By

© 2026 Meegahawela K.V.. All rights reserved. Design with by Webcomms Global | Help Desk